联系方式
业务指引
商铺租赁
首页
走进番安
番安简介
下属公司动态
企业荣誉
企业资讯
业务介绍
物业租赁
番安新闻
招聘信息
企业文化
群团风采
党建工作
党风廉政
党建动态
国企担当
了解我们
下属企业简介
最新动态
行业政策
联系我们
AUTO DETECTION
走进番安
- 番安简介
- 下属公司动态
- 企业荣誉
下属公司动态
>
走进番安
>
下属公司动态
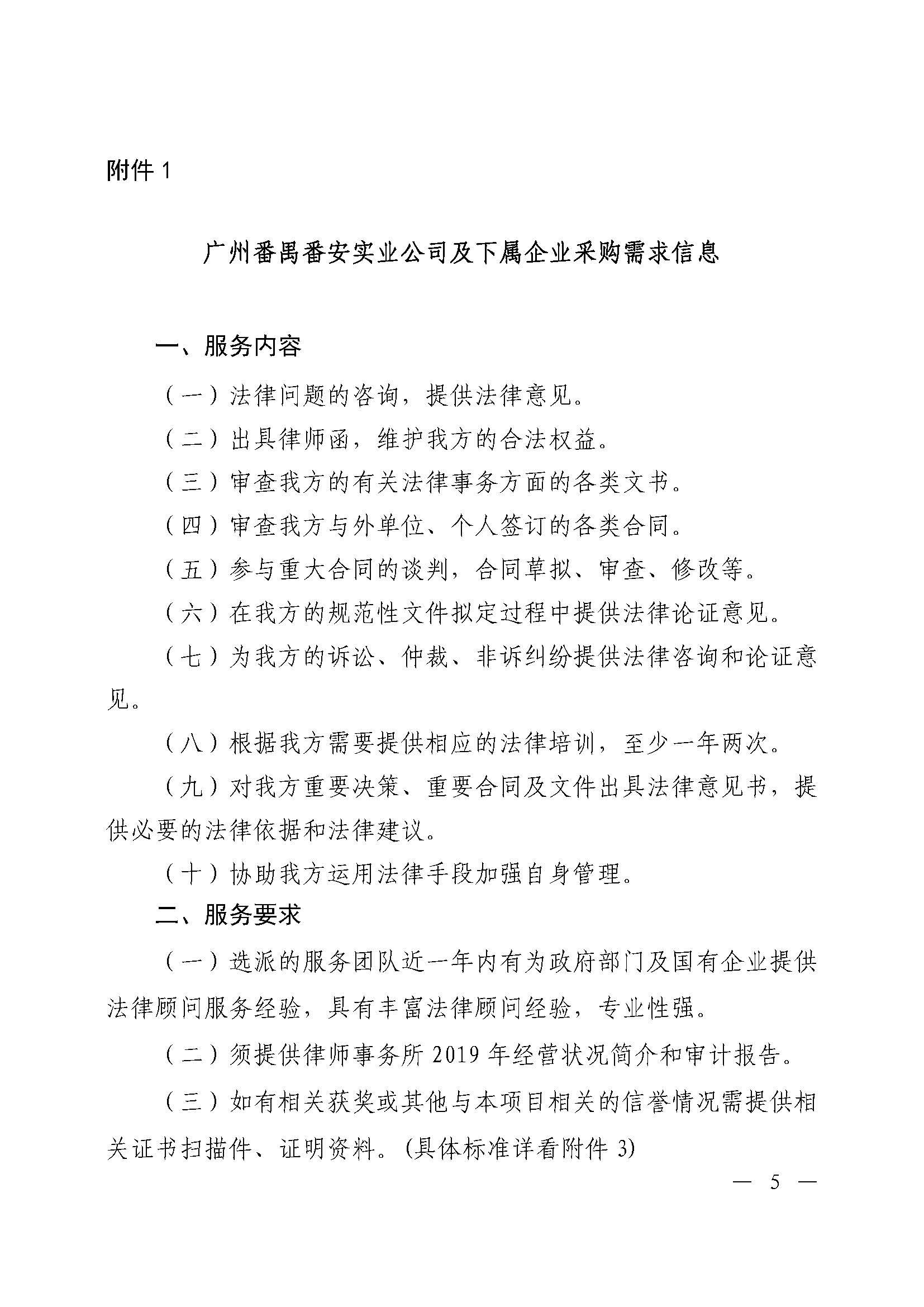
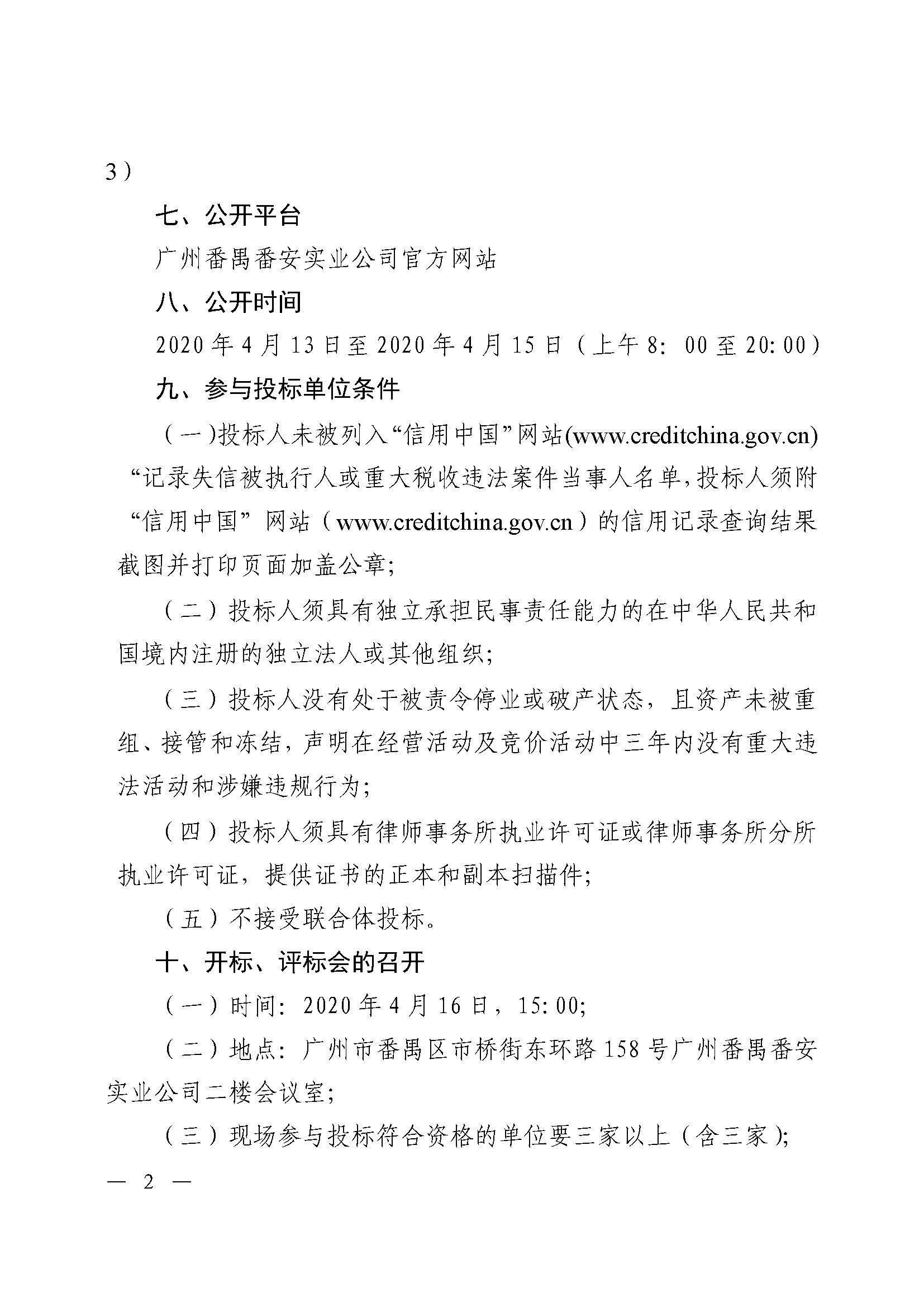
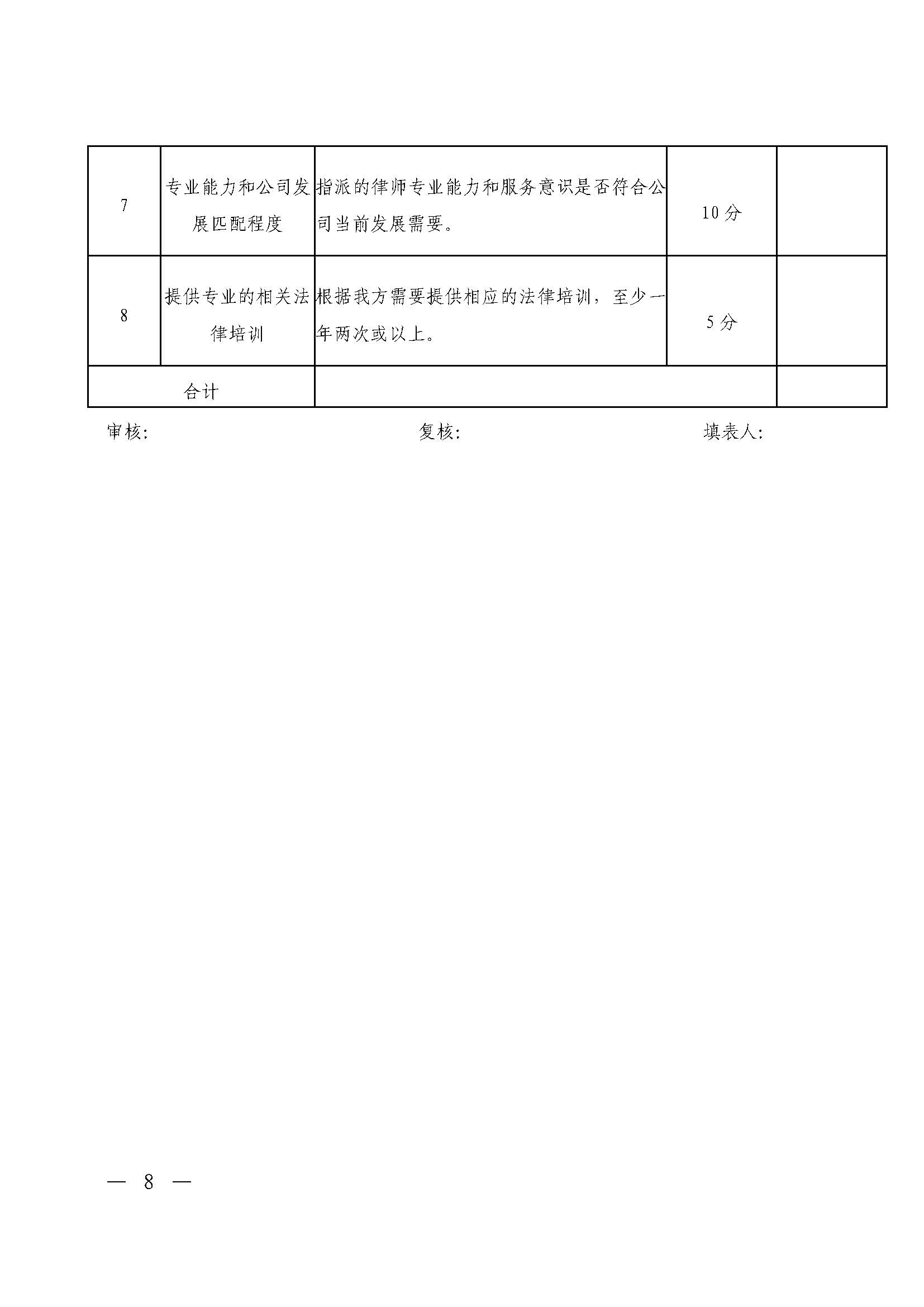
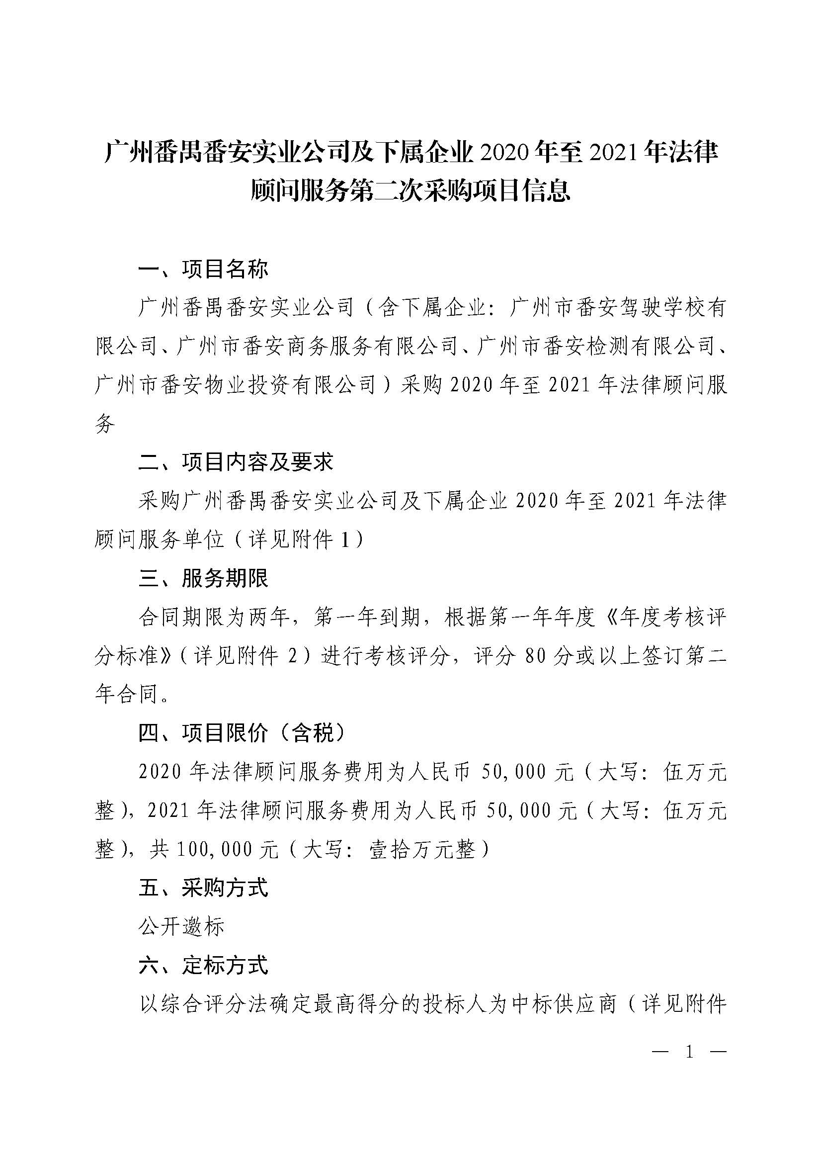
广州番禺番安实业公司及下属企业2020年至2021年法律顾问服务第二次采购项目信息
2020-04-13 来源: 阅读: [
返回列表
]
分享到:
上一条 >>
广州番禺番安实业公司及下属企业2020年至2021年法律顾问服务采购项目信息流标公告
下一条 >>
广州番禺番安实业公司下属企业薪酬制度设计服务采购项目信息
关闭
客服电话
番安物业公司 84835932
番安驾校公司 84737537
粤公网安备 44011302002032号