联系方式
业务指引
商铺租赁
首页
走进番安
番安简介
下属公司动态
企业荣誉
企业资讯
业务介绍
物业租赁
番安新闻
招聘信息
企业文化
群团风采
党建工作
党风廉政
党建动态
国企担当
了解我们
下属企业简介
最新动态
行业政策
联系我们
AUTO DETECTION
走进番安
- 番安简介
- 下属公司动态
- 企业荣誉
下属公司动态
>
走进番安
>
下属公司动态
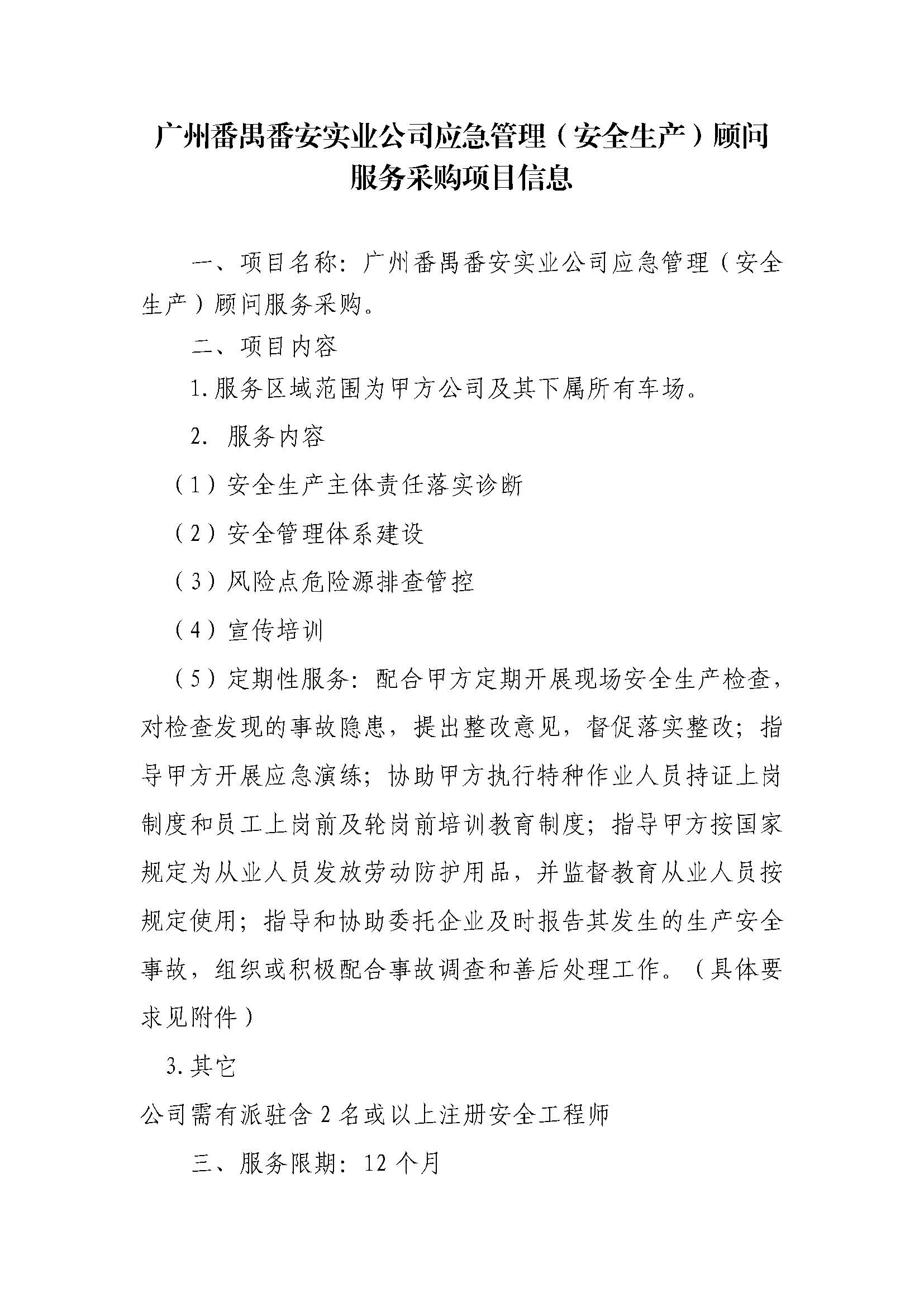
广州番禺番安实业公司应急管理(安全生产)顾问服务采购项目信息
2020-10-28 来源: 阅读: [
返回列表
]
分享到:
上一条 >>
广州番禺番安实业公司及下属企业薪酬制度设计服务采购项目中标候选人公示
下一条 >>
番安商务沙湾考场排水管网勘探及排水单元达标管理证办证服务采购项目信息
关闭
客服电话
番安物业公司 84835932
番安驾校公司 84737537
粤公网安备 44011302002032号