联系方式
业务指引
商铺租赁
首页
走进番安
番安简介
下属公司动态
企业荣誉
企业资讯
业务介绍
物业租赁
番安新闻
招聘信息
企业文化
群团风采
党建工作
党风廉政
党建动态
国企担当
了解我们
下属企业简介
最新动态
行业政策
联系我们
AUTO DETECTION
走进番安
- 番安简介
- 下属公司动态
- 企业荣誉
下属公司动态
>
走进番安
>
下属公司动态
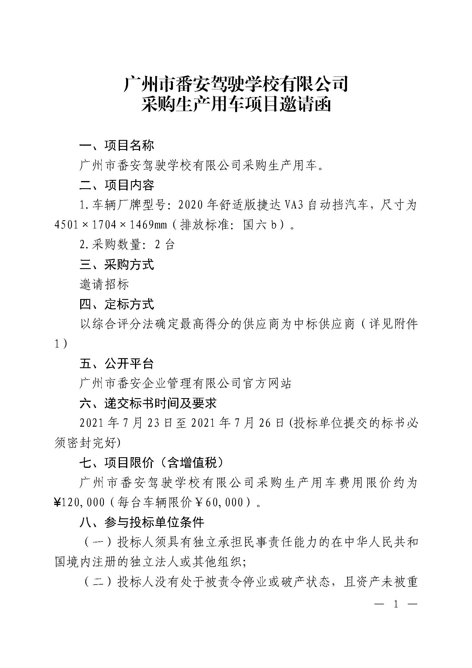
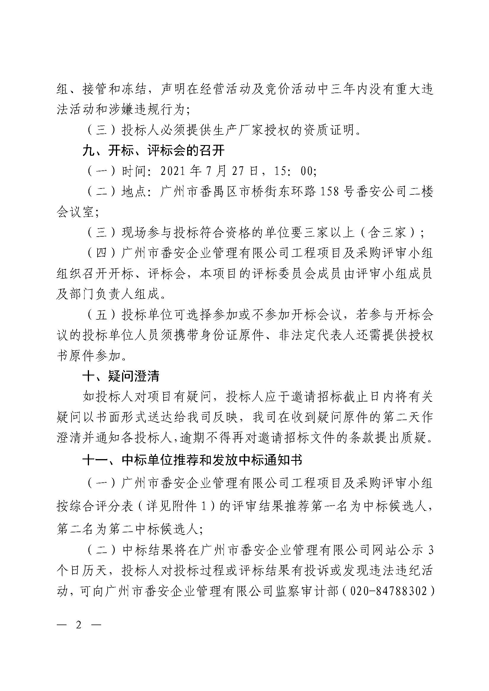
广州市番禺番安驾驶学校有限公司采购生产用车项目邀请函
2021-07-22 来源: 阅读: [
返回列表
]
分享到:
上一条 >>
广州市番安商务服务有限公司采购执法记录仪项目信息
下一条 >>
广州市番安企业管理有限公司交通拯救队采购车场监控设备硬盘项目信息
关闭
客服电话
番安物业公司 84835932
番安驾校公司 84737537
粤公网安备 44011302002032号