联系方式
业务指引
商铺租赁
首页
走进番安
番安简介
下属公司动态
企业荣誉
企业资讯
业务介绍
物业租赁
番安新闻
招聘信息
企业文化
群团风采
党建工作
党风廉政
党建动态
国企担当
了解我们
下属企业简介
最新动态
行业政策
联系我们
AUTO DETECTION
走进番安
- 番安简介
- 下属公司动态
- 企业荣誉
下属公司动态
>
走进番安
>
下属公司动态
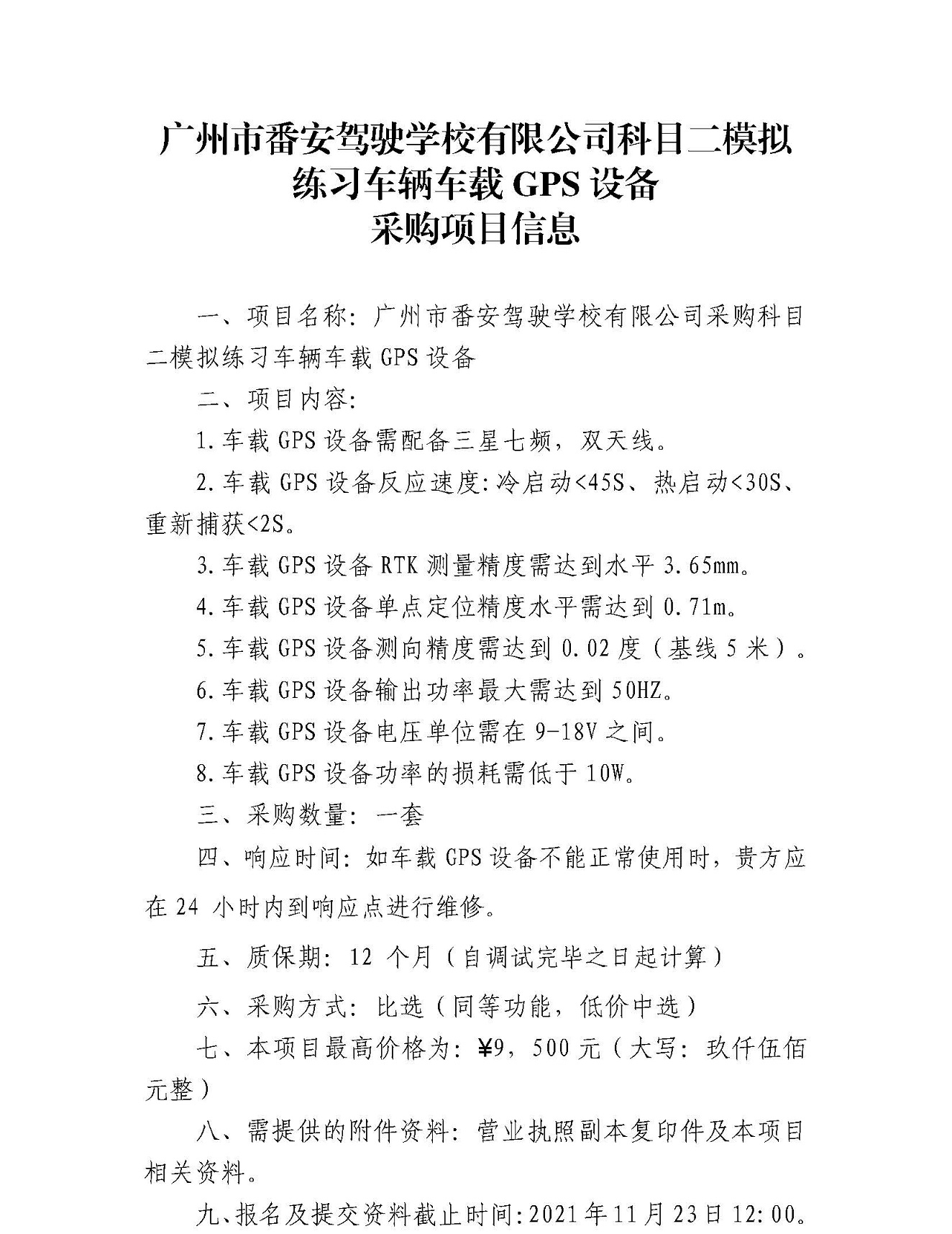
广州市番安驾驶学校有限公司科目二模拟练习车辆车载GPS设备采购项目信息
2021-11-17 来源: 阅读: [
返回列表
]
广州市番安驾驶学校有限公司采购科目二模拟练习车辆车载GPS设备报价单.xls
分享到:
上一条 >>
广州市番安驾驶学校有限公司GPS车载终端服务采购项目信息(第二次发起)
下一条 >>
广州市番安企业管理有限公司关于沙圩一村沙圩涌东面地块红线图范围内面积测量服务采购项目信息
关闭
客服电话
番安物业公司 84835932
番安驾校公司 84737537
粤公网安备 44011302002032号