联系方式
业务指引
商铺租赁
首页
走进番安
番安简介
下属公司动态
企业荣誉
企业资讯
业务介绍
物业租赁
番安新闻
招聘信息
企业文化
群团风采
党建工作
党风廉政
党建动态
国企担当
了解我们
下属企业简介
最新动态
行业政策
联系我们
企业资讯
- 业务介绍
- 物业租赁
- 番安新闻
- 招聘信息
物业租赁
>
企业资讯
>
物业租赁
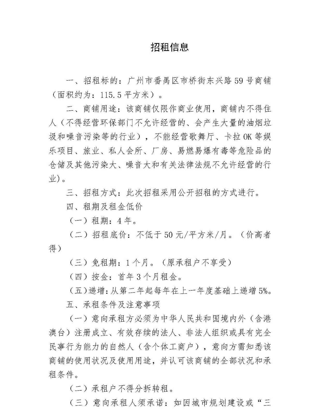
广州市番禺区市桥街东兴路59号商铺招租信息
2021-12-01 来源: 阅读: [
返回列表
]
附件1《申请书》.doc
附件2《租赁合同》.pdf
附件3《租赁安全责任协议书》.pdf
分享到:
上一条 >>
广州市番禺区市桥街东兴路55号商铺招租信息
下一条 >>
广州市番禺区市桥街东兴路79、81号商铺招租信息
关闭
客服电话
番安物业公司 84835932
番安驾校公司 84737537
粤公网安备 44011302002032号