AUTO DETECTION

走进番安

下属公司动态

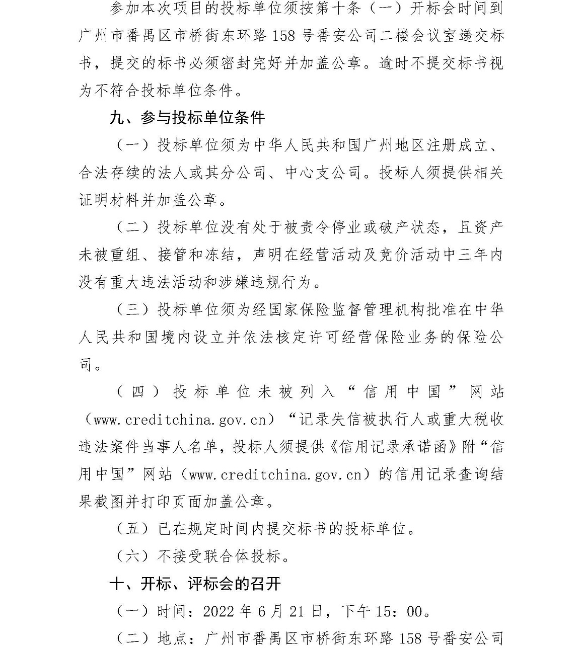
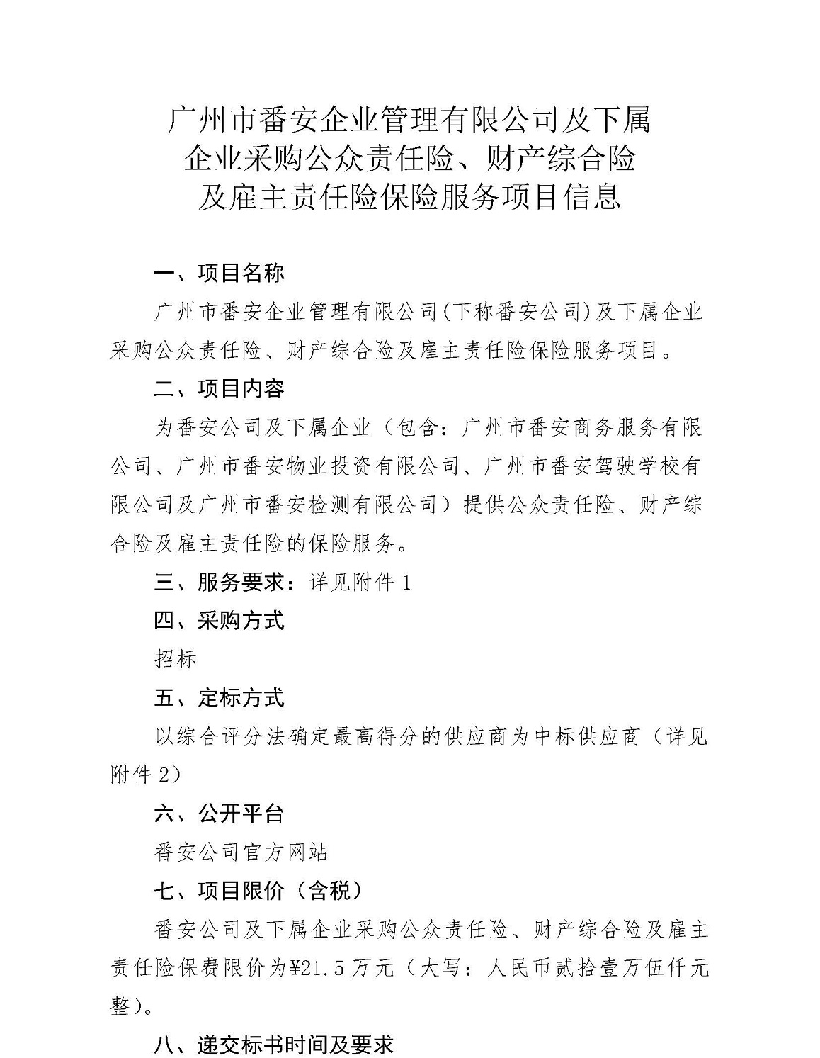
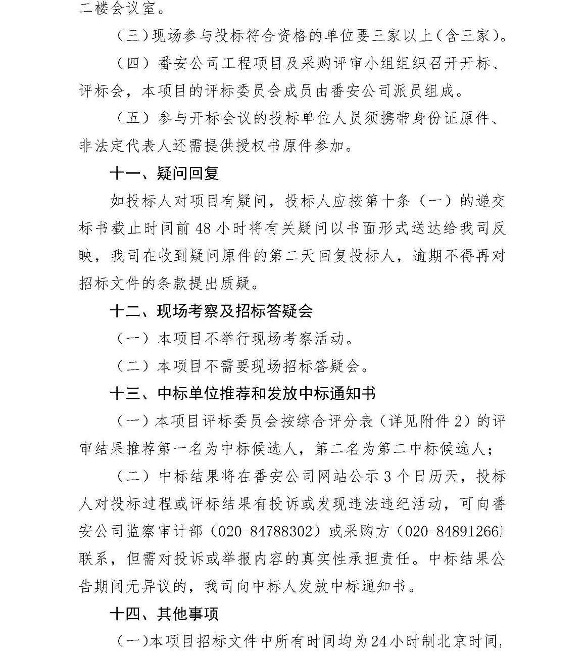
广州市番安企业管理有限公司及下属企业采购公众责任险、财产综合险及雇主责任险保险服务项目信息

2022-06-10  来源:番安公司   阅读:  [ 返回列表 ]

附件1 项目需求.doc

附件2 综合评分表.doc

附件3 投标文件模板.doc

附件4 投标报价一览表.doc

附件5 广州市番安企业管理有限公司及下属企业公众责任险、财产综合险及雇主责任险保险承保合同.doc

 

关闭
客服电话
番安物业公司 84835932
番安驾校公司 84737537

粤公网安备 44011302002032号