AUTO DETECTION

走进番安

下属公司动态

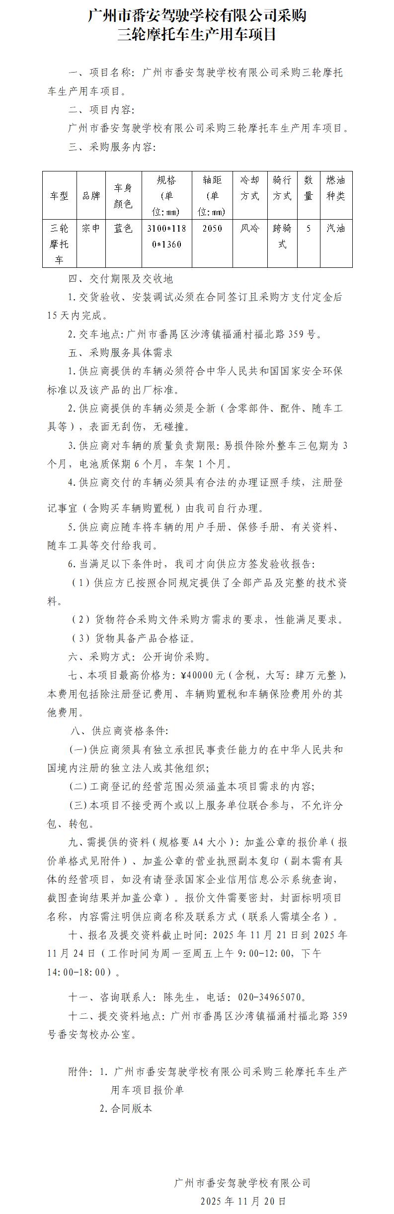
广州市番安驾驶学校有限公司采购三轮摩托车生产用车项目

2025-11-20  来源:番安驾校公司   阅读:  [ 返回列表 ]

广州市番安驾驶学校有限公司采购三轮摩托车生产用车项目报价单.xls

附件2:合同版本.doc

 

关闭
客服电话
番安物业公司 84835932
番安驾校公司 84737537

粤公网安备 44011302002032号